
Antifraude documental: melhores práticas para equipas de verificação
Melhores práticas antifraude para equipas de tratamento documental. Deteção de documentos falsos, controlos internos, formação e ferramentas IA no contexto jurídico português.

Melhores práticas antifraude para equipas de tratamento documental. Deteção de documentos falsos, controlos internos, formação e ferramentas IA no contexto jurídico português.

Guia completo de faturacao eletronica em Portugal. SAF-T PT, ATCUD, QR code obrigatorio, Decreto-Lei 28/2019, sistema e-fatura e calendario de conformidade.

Fluxos de verificacao documental automatizados reduzem o tempo de processamento em 85 % e a taxa de erros em 92 %. Guia completo com etapas, ferramentas e estimativas de poupanca em cada fase do processo.

Guia das obrigacoes de conservacao documental em Portugal. Prazos legais do Codigo Comercial, Autoridade Tributaria, CNPD e requisitos por setor de atividade.

Verificação de documentos: checklists, escolha de solução IA, integração API e identidade digital portuguesa. Guia prático para profissionais em 2026.

O que e o KYB? Processo de verificacao de empresas em Portugal, documentos necessarios (certidao permanente, RCBE, NIF empresa), diferencas com KYC e obrigacoes legais. Guia completo 2026.

Comparacao de requisitos KYC entre bancos tradicionais e fintechs em Portugal: autorizacao Banco de Portugal, Lei 83/2017 e diferencas de conformidade.

Checklist completa de diligência devida do cliente (CDD) por setor: financeiro, imobiliário, jurídico, contabilístico. Níveis e obrigações legais.

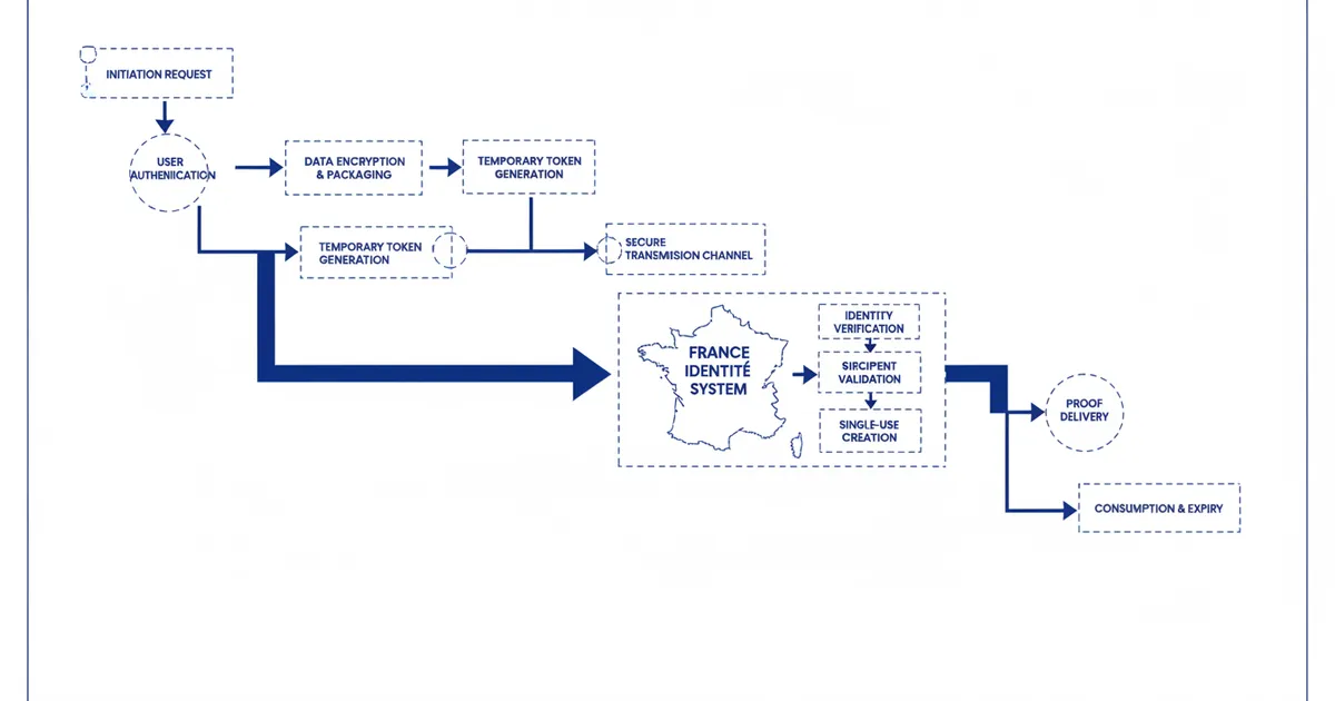
O Cartao de Cidadao eletronico e a Chave Movel Digital transformam a verificacao de identidade em Portugal. Como estas ferramentas melhoram o KYC e os fluxos documentais.

Integre validacao documental na sua aplicacao: API REST, webhooks, exemplos de codigo em Python e Node.js. Guia tecnico com autenticacao e tratamento de erros.

Lista completa de documentos exigidos pelos principais parceiros de financiamento. Tabela comparativa, requisitos condicionais e erros mais frequentes.

Guia completo do comprador para validacao documental com IA: 8 criterios de avaliacao, grelha de comparacao, questoes-chave para fornecedores e erros comuns a evitar.